扫码关注公众号
获取最新汽车动态
市场监管总局发文禁止亏本卖车!比亚迪、小鹏等车企发文响应
谈思汽车
2025-12-15 10:19:16
834

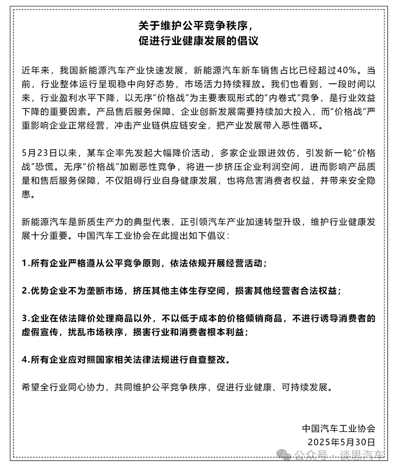
12月12日,比亚迪官微发文表示,国家市场监督管理总局发布《汽车行业价格行为合规指南(征求意见稿)》(以下简称《指南》)公开征求意见。《指南》从汽车生产企业价格行为、销售企业价格行为、制度建设等方面,为维护汽车行业公平竞争秩序,保障消费者合法权益,促进产业链供应链健康可持续发展提供了明晰指引。

图片

比亚迪坚持长期主义,公司将以《指南》为指引,持续优化自身的价格管理和合规体系建设。公司承诺将严格落实规范价格竞争行为的要求,保障消费者的利益,坚决杜绝任何形式的价格欺诈和不正当竞争行为。积极发挥行业示范引领作用,与全行业同仁携手共进,筑牢行业合规经营秩序,推动构建协作共赢发展生态,助力汽车产业高质量发展。

小鹏汽车发文表示,将以《汽车行业价格行为合规指南》为重要参照,全面审视并持续优化自身的价格管理与合规体系,确保从产品定价到销售服务的每一个环节都更加透明、规范。小鹏汽车承诺,将严格遵守明码标价原则,保障消费者的知情权与选择权,坚决杜绝任何形式的价格欺诈与不正当竞争行为。

图片

北汽集团发布关于支持《汽车行业价格行为合规指南》的声明。声明称,北汽集团始终坚守依法合规经营底线,将完善价格合规管理体系,将指南要求嵌入产品定价、经销商管理、促销推广的全流程。严守公平竞争原则,坚决杜绝低于成本价倾销、虚假宣传等违规行为,规范明码标价,保障消费者知情权。

12月12日,国家市场监督管理总局就《汽车行业价格行为合规指南(征求意见稿)》公开征求意见。其中提出,汽车生产企业建立以生产成本为基础、市场供求为导向的定价策略,对所属整车销售、金融服务等环节实行全链条价格行为管理,确保价格行为规范;汽车整车生产企业返利政策要清晰明确,以合同等方式与经销商事先约定;汽车整车生产企业要尊重汽车经销商自主定价权,在合作中遵循公平交易、平等协商的原则。

同日,中国汽车工业协会(简称“中汽协”)发文解读《汽车行业价格行为合规指南(征求意见稿)》。中汽协表示,合法、合规是企业经营必须坚守的底线。汽车生产和销售企业应建立完善的内部价格合规管理机制,积极开展价格风险识别与预警,自觉规范非理性竞争,这不仅能有效避免企业因价格违规导致品牌受损、客户流失等问题,帮助企业树立诚信经营的良好形象,还能增强消费者对企业品牌的信任度,在维护好消费者权益的同时,推动汽车生产企业将关注重点放在品牌、产品及服务上,从而维护公平竞争环境,促进行业健康发展。

从2024年开始,国内汽车价格战持续进行,导致国内车企形成了以价格为导向的发展模式,而不是以品质为导向,整个行业陷入增量不增收的困境,许多车企和上下游企业因此降薪、裁员、工厂停产甚至压缩研发费用,严重阻碍了行业健康发展。价格战带来的弊端不断呈现,行业内部反复呼吁,国家相关主管部门更直接加大力度出手干预。

今年年中,中国汽车工业协会发布《关于维护公平竞争秩序  促进行业健康发展的倡议》,得到行业积极响应。工业和信息化部表示赞同并支持相关倡议,将加大对汽车行业“内卷式”竞争整治力度,加强产品一致性抽查,配合相关部门开展反不正当竞争执法,采取必要的监管措施,坚决维护公平有序市场环境。

图片

6月3日,全国工商联汽车经销商商会也发声,指出价格战已对经销商经营造成严重冲击,呼吁全行业抵制“内卷式”竞争,维护公平健康的市场环境,推动汽车产业实现高质量发展。

7月16日,国务院常务会议指出,要着眼于推动新能源汽车产业高质量发展,针对该产业领域出现的各种非理性竞争现象,坚持远近结合、综合施策,切实规范新能源汽车产业竞争秩序。要加强成本调查和价格监测,强化产品生产一致性监督检查,督促重点车企落实好支付账期承诺。要着力健全规范竞争的长效机制,加强行业自律,更好发挥标准引领产业升级作用,引导企业通过科技创新、提升质量等增强竞争力。


比亚迪
小鹏
亏本卖车
点赞 0
评论 0
收藏 0
[[ item.name ]]
[[ item.create_time ]]
点赞 [[ item.count_zan ]]
回复
[[ child.name ]]
[[ child.create_time ]]
回复 [[ child.reply_name ]][[ child.content ]]
点赞 [[ child.count_zan ]]
回复
暂无数据