2026-01-16 16:51:41
2676
1月7日,由谈思汽车及德勤中国联合主办的“汽车AI安全与出海合规专题沙龙”在上海圆满落幕。这场开年活动直击产业核心痛点,锚定前沿技术落地应用,与行业伙伴共话2026发展风向,洞见未来全新机遇!
本次活动邀请到了来自上汽、比亚迪、吉利汽车、中汽智能科技、中科数测、德勤、浙江大学、火山引擎、TÜV、云驰未来、AhnLab、龙创汽车、上海派拉软件、上海四叶草信息等40余名行业内顶尖专家、技术领导者以及创新代表,深入探讨智能网联汽车AI系统安全防控与全球化业务数据合规出海等核心议题,助力车企在智能化与全球化双重挑战下构建核心竞争力,实现安全、可信、高效的可持续发展。
来自德勤的副总监顾吉杰先生,分享了《AI上车的安全合规分析与实践》这一重要话题。
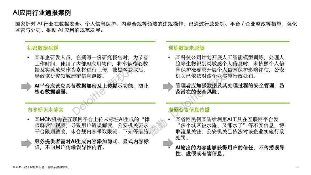
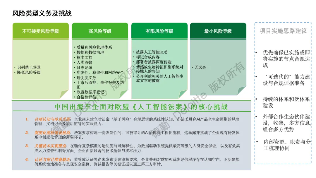
顾总探讨了车载AI从数据治理到验证确认的全生命周期安全管理实践,重点围绕AI安全目前遇到的核心难题:不可预测性、缺乏定量化评估指标、跨区域法规差异,并讨论可行的合规实践。

△德勤副总监顾吉杰 先生
以下是顾吉杰先生在本次活动上的演讲资料部分内容,下载完整版演讲PPT,请到首页的“文件下载”专区进行下载。









