2026-01-16 17:00:55
1366
1月7日,由谈思汽车及德勤中国联合主办的“汽车AI安全与出海合规专题沙龙”在上海圆满落幕。这场开年活动直击产业核心痛点,锚定前沿技术落地应用,与行业伙伴共话2026发展风向,洞见未来全新机遇!
本次活动邀请到了来自上汽、比亚迪、吉利汽车、中汽智能科技、中科数测、德勤、浙江大学、火山引擎、TÜV、云驰未来、AhnLab、龙创汽车、上海派拉软件、上海四叶草信息等40余名行业内顶尖专家、技术领导者以及创新代表,深入探讨智能网联汽车AI系统安全防控与全球化业务数据合规出海等核心议题,助力车企在智能化与全球化双重挑战下构建核心竞争力,实现安全、可信、高效的可持续发展。
来自火山引擎云安全解决方案专家李一浩先生带来了《汽车行业跨境出海合规实践及解决方案分享》。
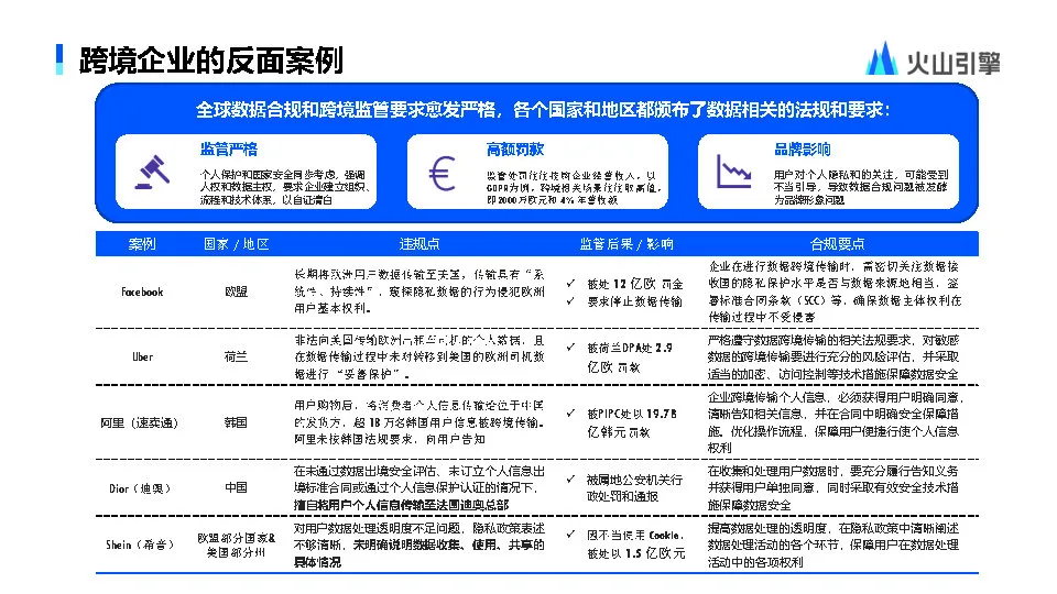
会议上,他先阐述海外数据合规重点及多起违规案例的处罚与教训,说明全球监管趋严的态势,并介绍了车企跨境业务中营销售后、车控OTA、海外工厂数据入湖等场景的合规痛点;再提出数据本地化、建立数据围栏、打通TIA与技术管控等合规治理思路,以及AI驱动的合规评估方案,同时构建了涵盖平台基础安全、AI模型与平台安全等的大模型安全体系,包含安全测评、应用防火墙等多项能力;最后分享车企案例及火山引擎AgentKit相关产品方案,助力车企海外业务合规与AI安全落地。

△火山引擎云安全解决方案专家李一浩先生
以下是李一浩先生在本次活动上的演讲资料部分内容,下载完整版演讲PPT,请到首页的“文件下载”专区进行下载。









